氣包其實就是一個儲氣罐,他的作用就是儲存一定的帶壓氣體,已備現場氣源突然中斷而導致閥門不能處于安全位置的臨時供氣容器。即在正常運行時是沒有任何作用的,只有斷氣后才會通過氣包去補氣,從而使閥門處于故障安全的位置。

為何要選擇氣動閥帶氣包?
一般是閥門口徑比較大的時候,選型會遇到如果配單作用執行機構,那么氣缸需要做的很大,即成本會比較昂貴,在市場上也完全沒有競爭力,且也沒必要去那么做。故選用雙作用氣缸去匹配大閥門所需較大的輸出力,加氣包后就可以變成類似于一個單作用氣缸。這樣的話節省了不少成本外,閥門的安裝空間也會節省不少。
氣包與氣動閥如何連接?
氣包作為現場斷氣后的臨時補氣作用,需要連接到現場斷氣后可以給氣缸補齊的通道。
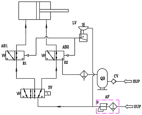
為了能更清楚的看懂,下面舉例說明:雙作用氣缸配置氣包(主要通過電磁閥電磁閥控制,斷氣或斷電閥門故障位置要在全關或者全開的情況)

AF為過濾減壓閥;SV為磁閥(2位5通);AB為氣控閥;LV為鎖止閥;QB為氣包;CV為單向止回閥;SUP為壓縮空氣進氣口
①正常運行:通過電磁閥得、失電去控制閥門全開或全關。
②只斷電情況:電磁閥的一路氣源通道是和氣缸相通的,故閥門可以在全關或者在全開狀態,具體可根據需要來配管。
③只斷氣情況:斷氣后,電磁閥帶電的情況下,只有一個通道是和氣缸想通,如果正好電磁閥控制是在全關位置,恰好氣包所接的氣控閥的排氣孔是通向氣缸使閥門關閉的方向,那么閥門會關閉。如果不是,閥門可能會停留在任意位置。
④既斷電又斷氣:這種情況下,閥門的故障位置可以在全關或者在全開狀態,具體可根據需要來配管。
總結:氣包是需要接到斷氣后能給氣缸直接供氣的位置,而不是過濾減壓!一般就是氣動閥的排氣口。至于是哪個出廠前會在排氣口位置帶一個卡套接頭,這里直接和氣包出口連接即可。
